郑州市食品生产企业食品生产许可证的公告(2016第1号)
根据《食品安全法》、《食品安全法实施条例》、《食品生产许可审查通则》及有关《审查细则》规定,经现场审查和产品检验,郑州屏荣食品有限公司等8家食品生产企业符合核(换)发生产许可证的条件,现将企业名称及食品生产许可证编号等信息予以公告。
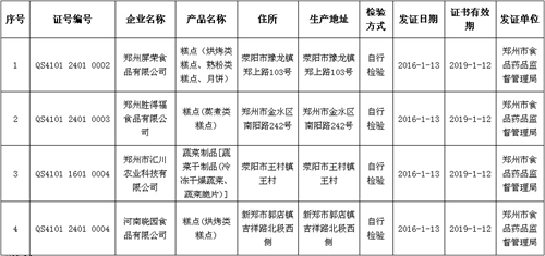
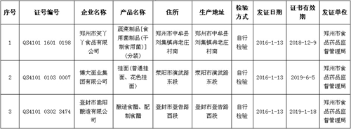
附件1:郑州市2016年第1批符合核发食品生产许可证条件企业名单(2016第1号)
附件2:郑州市2016年第1批符合延续食品生产许可证条件企业名单(2016第1号)
附件3:郑州市2016年第1批符合变更食品生产许可证条件企业名单(2016第1号)
监督电话:0371-67178067
通讯地址:郑州市桐柏南路28号院 邮编:450006
附件一:
郑州市2016年第1批符合核发食品生产许可证条件企业名单(2016第1号)

附件二:
郑州市2016年第1批符合延续食品生产许可证条件企业名单(2016第1号)

附件三:
郑州市2016年第1批符合变更食品生产许可证条件企业名单(2016第1号)








